一、公告錄取名單如附件

※※提醒同學,

課堂教師講授期間嚴禁趴下睡覺,若有此種不專注學習態度同學,工作人員會請讓同學暫時離開會場。

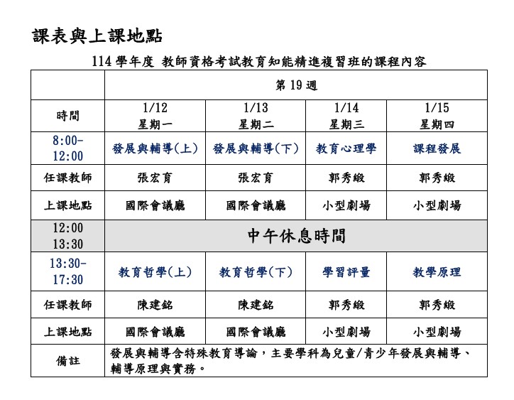
二、課表

如有問題,請洽

(一)  聯絡單位:師資培育與就業輔導處課程組

(二)  聯絡電話: 07-7172930分機1810 楊小姐
 
(三)  電子信箱:s1@mail.nknu.edu.tw